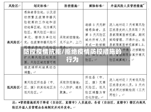
关于疫情防控中的10个法律问题,你必须知道!
在医疗期内应支付必要的劳动报酬,不得解除劳动合同 。因疫情导致劳动者不能正常上班的 ,企业应给予必要的假期,不能根据《劳动合同法》规定解除劳动合同,此期间的工资报酬应按劳动合同来支付。

有法律依据。根据《中华人民共和国传染病防治法》和《中华人民共和国突发事件应对法》,政府有权根据疫情形势采取必要的防控措施 ,如限制人员流动 、关闭公共场所、实施隔离等。这些措施旨在防止疫情扩散,保护公众健康,属于合法行政行为 。 个人隐瞒疫情相关行程或症状 ,需承担什么法律责任?可能构成犯罪。

经营者不得捏造、散布涨价信息,哄抬费用,推动商品费用过高上涨。违反者可能面临没收违法所得、罚款 ,情节严重的责令停业整顿或吊销营业执照 。例如,口罩费用暴涨至正常费用的数倍,可能被认定为哄抬物价。


对妨害新型冠状病毒肺炎治疗、散布谣言的应否追究法律责任
法律分析:从严惩处抗拒疫情防控的犯罪行为 ,对于故意传播病毒,危害公共安全的,以危险方法危害公共安全罪定罪处罚。拒绝执行预防、控制措施 ,引起新型冠状病毒传播或者有传播严重危险的,应以妨害传染病防治罪定罪处罚 。
行政责任造谣传谣扰乱公共秩序的,应承担行政责任。依据《治安管理处罚法》规定:散布谣言 、谎报疫情的,处五日以上十日以下拘留 ,可并处五百元以下罚款;情节较轻的,处五日以下拘留或五百元以下罚款。刑事责任造谣传谣情节严重构成犯罪的,依法追究刑事责任 。
拒绝执行有关政府命令的妨害新型冠状病毒感染肺炎防控措施的行为 ,可能涉嫌违反《中华人民共和国刑法》第二百七十七条的规定,触犯妨害公务罪,比较高可判刑三年。
拒绝执行有关政府决定的妨害新型冠状病毒感染肺炎防控措施的单位或个人需要承担的法律责任是由公安机关依法给予处罚。具体来说:违法行为的界定:单位或个人如果违反规定 ,不服从所在地人民政府及其有关部门发布的关于新型冠状病毒感染肺炎防控的决定、命令,或者不配合其依法采取的防控措施,即构成违法行为 。
疫情期间网上散布不实言论的处理方式是按照我们国家刑法当中的编造 ,故意传播虚假信息来进行定罪处罚,依据我国相关法律的规定,在新型冠状病毒疫情防控期间故意造谣 ,严重扰乱社会秩序的,可以追究刑事责任,以编造、故意传播虚假信息罪定罪处罚。
“封城 ”后逃离 、制造谣言、哄抬物价等行为,根据具体情况 ,将承担以下法律责任:“封城”后逃离恶意逃离:明知存在突发传染病或疑似突发传染病症状,不及时就医、主动隔离,拒不执行传染病预防和控制措施 ,甚至故意传播的行为。
北京法院宣判8起涉疫类刑事案件
〖壹〗 、近日,北京法院审结8起涉疫类刑事案件,9名被告人、1个被告单位分别被判处拘役六个月至有期徒刑七年不等刑罚 ,处人民币四万至〖Fourteen〗、万元不等罚金。
〖贰〗 、北京法院近日宣判了9起涉疫类刑事案件,11名被告人分别被判处拘役二个月至有期徒刑十五年不等刑罚,以及一万元至四百万元不等罚金 。
〖叁〗、北京市检察机关于3月2日依法对6起涉疫情刑事案件共12名被告人提起公诉 ,涉及诈骗罪、寻衅滋事罪、销售伪劣产品罪 、销售假冒注册商标的商品罪等罪名。 具体案件情况如下:张某诈骗案2020年2月6日至9日,张某谎称可低价购买一次性医用口罩,骗取两名被害人共计28万余元 ,用于网络赌博后投案。
〖肆〗、022年11月18日,北京市房山区人民检察院依法对北京朴石医学检验实验室有限公司及周某某、武某某等7人以涉嫌妨害传染病防治罪向北京市房山区人民法院提起公诉 。
〖伍〗 、月28日,北京法院集中宣判4起妨害疫情防控的刑事案件,5名被告人分别被判处拘役一个半月至有期徒刑二年不等刑罚 ,并处人民币一万元至十五万元不等罚金。
〖陆〗、北京市朝阳区人民检察院于2022年8月2日以涉嫌妨害传染病防治罪,对天堂超市酒吧相关犯罪嫌疑人詹某某、单某某等批准逮捕。案件背景:此前,天堂超市酒吧因未严格执行疫情防控措施引发聚集性疫情 。
吉林省发布重要通告:十种行为严肃处理
吉林省发布的通告针对疫情防控中的十种行为将依法严肃处理 ,包括危害公共安全 、拒不执行防控措施、隐瞒旅居史、暴力抗拒管理 、违反隔离规定、抗拒防控措施、阻碍防疫职务 、哄抬物价、生产销售伪劣防护用品、编造传播虚假信息等行为。
新型违纪风险微信群发涉密信息或抖音发布不当言论的,依情节轻重给予警告至开除;向管理服务对象无息借款超10万元的,视为受贿 ,依《政务处分法》第36条处理。
逃避眼神接触 身体语言专家表示,逃避眼神接触会让你看起来可能是在撒谎或者在隐藏某些东西 。如果你在开会,这种行为可能还给其他人留下印象认为你不感兴趣。另一方面 ,与他人眼神接触会让他们感觉你在倾听。休利特表示:(杂志编辑)乔安娜科尔斯(Joanna Coles)拥有业内最强烈的眼神接触 。








