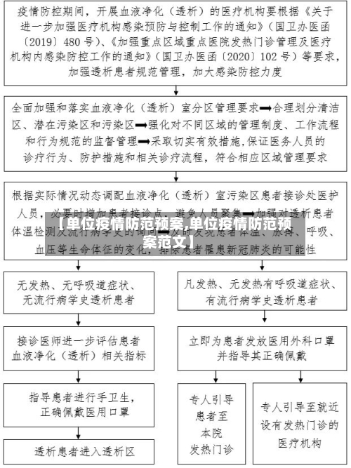
【单位疫情防范预案,单位疫情防范预案范文】

最新疫情防控应急预案范文五篇

〖壹〗 、下面是我为大家收集的关于最新疫情防控应急预案 范文 五篇精选。希望可以帮助大家 。

【单位疫情防范预案,单位疫情防范预案范文】-第1张图片

〖贰〗、为预防本单位新型冠状病毒肺炎疫情防控工作,保证干部职工的生命安全 ,按照以人为本,安全第一,预防为主的原则 ,依据上级有关文件精神和要求 ,结合中心实际情况制定本预案。

【单位疫情防范预案,单位疫情防范预案范文】-第2张图片

〖叁〗、应对疫情防控应急预案1 为科学 、规范 、及时、有序地开展新型冠状病毒疫情的防控工作,采取有效 措施 ,控制疫情传播和蔓延扩散 ,确保单位的正常工作和生活秩序,按照中央、市委市政府和省国资委有关要求,根据疫情形势和进展情况 ,并结合公司实际,特制定本预案。

【单位疫情防范预案,单位疫情防范预案范文】-第3张图片

〖肆〗 、应急工作保障物资保障:储备防护手套、口罩、消毒液 、额温枪等应急物资,定期检查补充 。通讯保障:通过固定电话、手机、微信等方式确保信息畅通 ,及时报送疫情动态 。本预案通过明确目标 、原则、组织分工及响应流程,构建了全链条防控体系,旨在实现疫情“早发现、早控制 ” ,保障员工健康与公司稳定运行。

〖伍〗 、疫情防控应急预案怎么写1 为做好社区“两委”换届中的疫情防控,确保换届工作平顺圆满,根据国家、省、市 、区新冠肺炎疫情防控有关要求 ,特制定如下工作方案。 防控组织管理 (一)做好防疫形势预判 。

关于制定高速卡口疫情防控的应急预案

《高速卡口疫情防控应急预案》为积极响应国家关于进一步优化新冠肺炎疫情防控措施的要求 ,科学精准做好防控工作,充分做好高速卡口疫情防控工作,对突发情况及时响应 、及时采取相应措施 ,确保人民群众的生命财产安全,特制定本应急预案。

公路卡口设置与值守:武清区交通局在城王路、董碱路、小周村设立3个进京通道公路卡口,实行24小时值守 ,严守进京通道,筑牢首都疫情防控“护城河”。火车站疫情防控专班:武清区交通局 、公安武清分局、黄庄街道办、杨村街道办抽调26人成立专班,在京津城际列车武清站进行疫情管控及应急处置 。

企业防控组要推动落实《东丽区企业复工复产指导意见》 ,监督企业建立疫情防控工作组,制定企业防控工作方案,建立疫情防控应急预案 ,落实人员职责,实现返津人员排查全覆盖。优化工作流程,化小工作单元 ,倡导远程办公 ,严格落实疫情防控各项要求。推动企业落实对湖北籍职工暂缓返津的政策 。

全面推进企业复工复产。按照“分类指导 、一企一策 ”的原则,各施工企业要制定完善的疫情防控工作方案及应急预案,经行业主管部门审定后 ,方可组织恢复施工。复工复产企业要严格落实核酸检测、测温扫码、消毒消杀等各项防控措施,实行封闭管理 、闭环运行 。

坚持党建引领,通过统筹部署、筑牢战斗堡垒、党员冲锋等举措 ,织密了红色“防疫网 ”,具体如下:坚持统筹部署在一线,发挥镇党委全面领导作用 设置卡口屏障:第一时间在交通要道设立卡口 ,严格执行24小时值守和排查登记制度,阻断疫情输入风险。

应对疫情防控应急预案5篇

〖壹〗 、应对疫情防控应急预案1 为科学、规范、及时 、有序地开展新型冠状病毒疫情的防控工作,采取有效 措施  ,控制疫情传播和蔓延扩散,确保单位的正常工作和生活秩序,按照中央 、市委市政府和省国资委有关要求 ,根据疫情形势和进展情况 ,并结合公司实际,特制定本预案。

〖贰〗、下面是我为大家收集的关于最新疫情防控应急预案 范文 五篇精选 。希望可以帮助大家 。

〖叁〗、积极主动配合辖区做好做实联防联控工作,动员全体干部职工 ,实施群防群治,做到早发现 、早 报告 ,坚决防输入、防扩散、确保联防联控工作落到实处。

〖肆〗 、为有效应对新型冠状病毒感染的肺炎疫情 ,阿坝州 教育 局完善工作预案,健全制度机制,全面抓好全州教育系统疫情防控工作。 一是进一步抓好防控 。 要求全州各级各类学校不得早于2月17日前开学 ,根据疫情防控情况另行通知,调整开学时间后,涉及到教学计划的实施 ,可统筹调整双休、暑假时间,合理安排教育教学任务。

〖伍〗、学校疫情防控应急预案方案模板(篇1) 开学时间安排 初定2月17日(周一,农历正月二〖Fourteen〗 、) ,具体开学时间 ,将视疫情防控进展情况,按照市防控指挥部和教体局部署安排,提前向社会公布。

宣传疫情防控应急预案

《高速卡口疫情防控应急预案》为积极响应国家关于进一步优化新冠肺炎疫情防控措施的要求 ,科学精准做好防控工作,充分做好高速卡口疫情防控工作,对突发情况及时响应、及时采取相应措施 ,确保人民群众的生命财产安全,特制定本应急预案 。

为预防本单位新型冠状病毒肺炎疫情防控工作,保证干部职工的生命安全 ,按照以人为本,安全第一,预防为主的原则 ,依据上级有关文件精神和要求,结合中心实际情况制定本预案。

疫情防控应急预案1 按照《中华人民共和国传染病防治法》和《突发公共卫生应急条例》的有关规定,结合我公司实际 ,特制定本应急预案 ,预案内容如下: 成立应急小组 公司成立疫情应急工作领导小组(以下简称领导小组),并制定出科学、可行的工作方案和应急方案,明确各操作环节上的处理步骤 、处理 方法 和具体责任。

疫情防控应急预案怎么写1 为做好社区“两委”换届中的疫情防控 ,确保换届工作平顺圆满,根据国家、省、市 、区新冠肺炎疫情防控有关要求,特制定如下工作方案 。 防控组织管理 (一)做好防疫形势预判。

物业疫情防控应急预案 篇1 根据《传染病防治法》 、《突发事件应对法》等规范性法律文件 ,为落实疫情防控德育教育工作的要求,保障我单位正常生产经营生产教育工作,维护全体员工身体健康以及生命安全 ,特制定本方案。

举办活动疫情防控应急预案1 为进一步做好各种传染病的预防和控制,提高对院内各种突发传染病及公共卫生事件的应对与处置能力,确保广大师生员工的`健康安全 ,依据《中华人民共和国传染病防治法》、《突发公共卫生事件应急条例》、《学校卫生工作条例》等文件精神,结合我院的工作实际,特制定本应急预案 。

2022疫情防控公司应急预案通用模板

022疫情防控公司应急预案通用模板1 目的 防范新型冠状病毒肺炎传染源输入 ,指导职工做好个人防护 ,严格特定场所的消毒,及时发现 、 报告 、处置疫情,全力遏制新型冠状病毒肺炎疫情的扩散和蔓延。 适用范围 适用于指导各生产企业开展新型冠状病毒肺炎疫情防控工作。

疫情防控应急预案1 按照《中华人民共和国传染病防治法》和《突发公共卫生应急条例》的有关规定 ,结合我公司实际,特制定本应急预案,预案内容如下: 成立应急小组 公司成立疫情应急工作领导小组(以下简称领导小组) ,并制定出科学、可行的工作方案和应急方案,明确各操作环节上的处理步骤 、处理 方法 和具体责任 。

022年疫情防控应急预案方案范本1 根据《传染病防治法》、《突发事件应对法》等规范性法律文件,为落实疫情防控德育 教育 工作的要求 ,保障我单位正常生产经营生产教育工作,维护全体员工身体健康以及生命安全,特制定本方案 。

疫情防控方案和应急预案2022完整版(篇1) 11总则 1编制目的 高效有序地做好AA网吧的疫情应急处置和救援工作 ,避免或最大程度地减轻灾害造成的损失,保障员工生命和企业财产安全,维护社会稳定。

应对疫情防控应急预案1 为科学、规范 、及时、有序地开展新型冠状病毒疫情的防控工作 ,采取有效 措施 ,控制疫情传播和蔓延扩散,确保单位的正常工作和生活秩序,按照中央、市委市政府和省国资委有关要求 ,根据疫情形势和进展情况,并结合公司实际,特制定本预案。

相关推荐

  • 鹤壁疫情杀人(鹤壁发现一例)

    鹤壁疫情杀人(鹤壁发现一例)

    河南哪五个地区疫情严重〖壹〗、河南省内近来疫情最严重的五个城市为:郑州市、许昌市、漯河市、平顶山市、鹤壁市。〖贰〗、022年3月,河南省内有疫情发生的城市包括郑州市、周口市、焦作市、濮阳市、商丘永城、开封市、信阳市、洛阳市。以下是这些地区的相关情况说明:郑州市作为河南省省会,郑州市疫情动态受广泛关注。可通过官方渠道获取确诊病例和无症状感染者数据详情、中高风...

    2026/03/25
  • 【驻马店疫情新,驻马店新冠肺炎疫情】

    【驻马店疫情新,驻马店新冠肺炎疫情】

    新加坡女诗人舒然祈福天中并推介嵖岈山〖壹〗、新加坡女诗人舒然通过社交媒体为天中祈福,并积极向东南亚各国诗人、作家、学者推介河南省驻马店市重新开园的嵖岈山景区,引发海内外文化界广泛关注。事件背景与核心内容舒然作为中国诗歌春晚形象大使、嵖岈山公益形象大使及新加坡知名诗人,通过微信、微博等平台向东南亚文化界推介嵖岈山,并祈福受疫情影响的驻马店(别称“天中”)人民...

    2026/03/25
  • 疫情中的病人(疫情中的病人作文)

    疫情中的病人(疫情中的病人作文)

    疫情期间各种不易〖壹〗、疫情期间血透病人面临出行困难、被“拒收”、没有透析位置等困境,不过本地权威媒体和部分媒体人已积极行动起来提供帮助。具体如下:出行困难上海120急救车资源有限且费用较高,疫情期间,不仅血透病人需要使用,其他病人同样有需求,导致120车辆供不应求。〖贰〗、就业艰难:求职不易:疫情导致全国各地各行各业受到冲击,进入萧条时期。很多公司倒闭...

    2026/03/25
  • 【疫情封在外面,疫情封闭区域要出去怎么办】

    【疫情封在外面,疫情封闭区域要出去怎么办】

    封在上海家中快一个月了…疫情下,普通人如何生存或自救?〖壹〗、在疫情封控下,普通人可从物资储备、心理调整、情绪缓解等方面进行生存或自救,具体如下:物资储备做好长期囤货准备:三月初上海出现奥密克戎确诊后,老曹赶在四月封控前囤好米、面、水饺、速冻、零食等生活必需品。武汉封城的经历让他深刻认识到囤货的重要性,普通人应尽量多囤货,手头有粮心中不慌。〖贰〗、科学防护...

    2026/03/25
  • 【山东机场入境疫情,山东机场防疫政策】

    【山东机场入境疫情,山东机场防疫政策】

    12月3号山东省济南高钱站机场能不能进出您要问的是2022年12月3号山东省济南高铁站机场能不能进出?通过查询相关资料显示,2022年12月3号山东省济南高铁站机场能进出。因为2022年12月3号是在疫情期间,在山东省济南乘坐飞机、高铁、列车、跨省长途客运、跨省客运船舶等交通工具进出需查验48小时内核酸检测。用。截止到2022年12月21日,出济南高铁站还...

  • 【疫情国寿行动,中国人寿疫情期间举措】

    【疫情国寿行动,中国人寿疫情期间举措】

    速戳|国寿人的战“疫”十二时辰国寿人在抗疫中的十二时辰,从深夜到凌晨再到夜晚,他们坚守岗位,默默奉献,用实际行动筑起疫情防线,守护万家灯火。0时:中国人寿财险黑龙江黑河中心支公司组织志愿服务队搬运防疫物资,全力保障居民生活物资供给。中国人寿国寿康e无忧是什么保险?〖壹〗、中国人寿国寿康e无忧是一款针对新型冠状病毒肺炎疫情推出的免费保险产品。该保险由中国人...

    2026/03/25
  • 疫情知乎图(疫情图图)

    疫情知乎图(疫情图图)

    浙江日新增阳性人数已突破100万〖壹〗、浙江日新增阳性人员数已突破100万例,预计高峰在元旦前后进入高位平台期,期间日新增比较高将达200万,高峰期预计维持一周左右。数据发布背景与来源根据12月25日浙江疫情防控工作新闻发布会披露的信息,当前浙江省日新增报告阳性人员数已突破100万例。这一数据基于病例监测系统与社区抽样调查结果综合分析得出,反映了近期疫情传...

    2026/03/25
  • 【成都回巴中疫情,从成都回巴中需要核酸检测报告吗?】

    【成都回巴中疫情,从成都回巴中需要核酸检测报告吗?】

    成都到巴中汽车停运了吗〖壹〗、晚上11点左右,从成都到巴中已经没有常规的公共汽车或班车了。针对您飞机晚点的紧急情况,以下是一些建议:包车:您可以考虑在成都当地租车或通过专业的包车服务前往巴中。这种方式虽然费用相对较高,但能够确保您及时到达目的地。〖贰〗、停运了。受成都疫情影响,巴中至成都、成都至巴中班线车和定制客运车辆9月5日至9月9日暂停发班。已购票的乘...

  • 疫情问责湖北(湖北疫情问责情况)

    疫情问责湖北(湖北疫情问责情况)

    撤职、立案调查……一周过去,这些官员因应对疫情不力被惩处〖壹〗、湖北黄冈武穴市:1月24日,花桥镇柏树林村党支部委员、副主任项江红因将有关疫情的不实信息发到微信群,被撤销党内职务处分,同时武穴市公安局对其给予行政处罚。山东济南市莱芜区:1月24日,莱芜区市场监管局党组书记、局长姚众经因在疫情防控工作中履职不到位,存在失职失责行为,被全区通报批评。〖贰〗、石...

    2026/03/25
  • 【疫苗厂疫情爆发,疫情疫苗生产厂家】

    【疫苗厂疫情爆发,疫情疫苗生产厂家】

    疫苗产业之变,科兴开了好头〖壹〗、科兴在疫苗产业中的表现,为行业带来了积极变化,开了个好头,但中国疫苗行业整体仍面临挑战,需持续努力。科兴开了个好头业绩爆发合理:科兴在新冠疫情中业绩爆发,2021年实现144亿美元净利润,这是疫苗行业特性的必然结果。〖贰〗、科兴中维的外资背景:科兴疫苗的生产商北京科兴中维生物技术有限公司是科兴控股的子公司,持股比例524%...

返回顶部