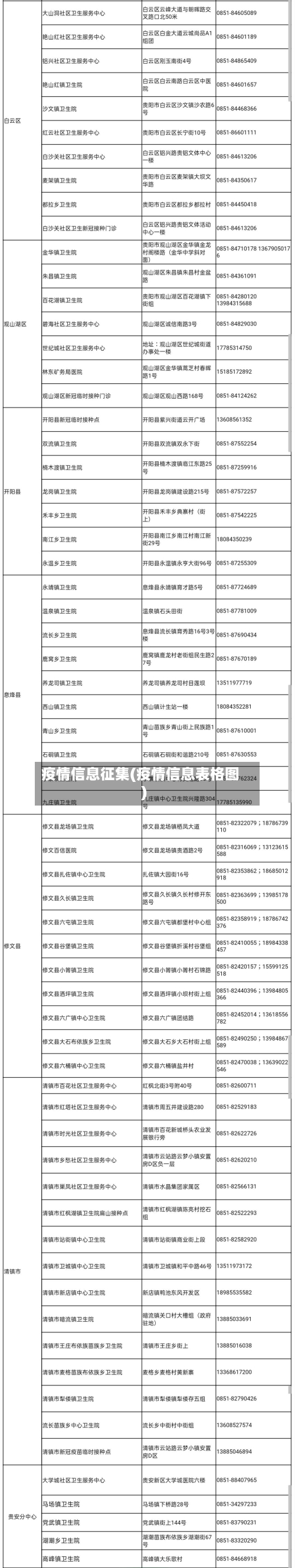
疫情信息征集(疫情信息表格图)

微信新增疫情上报在哪里,怎么上报疫情

微信新增的疫情上报功能可通过微信“城市服务 ”中的“疫情专区”完成,具体操作如下:步骤1:打开微信确保手机已安装微信(版本需为Version0.8或更高) ,点击图标启动应用。步骤2:进入个人中心在微信主界面底部菜单栏中,点击右下角【我】选项,进入个人中心页面 。

疫情信息征集(疫情信息表格图)-第1张图片

进入到【疫情督查】页面后 ,接着再点击该页面底部的【我要留意】功能。最后填写个人的信息和相关问题,之后进行提交就成功上报疫情了。总结 点击右下角的【我】 。点击【支付】功能。点击【城市服务】功能。点击【疫情督查】功能 。点击【我要留意】功能 。填写个人的信息和相关问题后进行提交。

疫情信息征集(疫情信息表格图)-第2张图片

微信新增的疫情上报功能位于“城市服务”中的“疫情督查 ”板块,用户可通过留言形式提交疫情线索。具体操作步骤如下:步骤1:进入微信个人中心打开微信APP ,点击右下角“我”选项 ,进入个人管理页面 。步骤2:进入支付功能在个人中心页面选取“支付”选项,进入微信支付界面。

疫情信息征集(疫情信息表格图)-第3张图片

批量上传人员信息在管理平台上点击“批量上传 ”按钮。编辑Excel文件,按照给定的文件模板格式填写人员信息 。导入Excel文件 ,最后点击“上传 ”按钮。查看与删除人员:在“管理平台”上点击“查看人员”,可查看管辖范围内的人员名单,并进行人员删除操作。

若怀疑自己感染新型肺炎 ,可通过微信“征集疫情防控线索 ”功能上报,具体操作如下:第一步:打开微信并进入个人页面打开微信应用,点击界面右下角的“我” ,进入个人中心页面 。第二步:进入支付功能在个人中心页面中,找到并点击“支付”选项,进入微信支付界面。

请转告亲友!微信开通疫情线索征集入口

微信已开通疫情线索征集入口 ,用户可通过微信支付界面进入城市服务,选取“疫情督查 ”跳转至国务院征集页面提交线索。征集背景:2020年1月24日起,国务院办公厅在国务院“互联网+督查”平台面向社会征集疫情防控工作中责任落实不到位、防控不力 、推诿扯皮、敷衍塞责等问题线索 ,同时收集改进和加强防控工作的意见建议 。

怀疑自己感染新型肺炎怎么微信上报-微信征集疫情防控线索使用教程_百度...

〖壹〗、若怀疑自己感染新型肺炎 ,可通过微信“征集疫情防控线索”功能上报,具体操作如下:第一步:打开微信并进入个人页面打开微信应用,点击界面右下角的“我 ” ,进入个人中心页面。第二步:进入支付功能在个人中心页面中,找到并点击“支付”选项,进入微信支付界面。

〖贰〗 、微信打开征集疫情防控线索并上报的操作步骤如下:第一步:打开微信并进入个人页面启动微信应用 ,点击界面右下角的“我”选项,进入个人中心页面 。第二步:进入支付功能在个人中心页面中,找到并点击“支付 ”功能 ,进入微信支付相关服务界面 。

〖叁〗、打开微信,点击右下角的【我】,选取第一个选项【支付】 ,找到【城市服务】。在热门服务中,选取【疫情督查】,选取【征集疫情防控线索】 ,点击下方的【我要留言】即可。新型冠状病毒肺炎(CoronaVirusDisease2019 ,COVID-19),简称“新冠肺炎”,是指2019新型冠状病毒感染导致的肺炎 。

相关推荐

  • 火焰蓝战疫情/火焰蓝抗疫突击队

    火焰蓝战疫情/火焰蓝抗疫突击队

    儿子探亲回部队的父母祝福语随着春节的临近,家中弥漫着浓厚的节日气息。愿你回家的路途顺利,家门内感受到的是满满的爱与温暖。感谢你为国家和人民的安宁所做出的贡献,愿你早日与家人团聚。在岗位上坚守,家人们在后方守候,期待你的平安归来。购票之难,难于上青天,一年一度的团圆之路,漫长而艰辛。祝福您平安归来。1祝愿返回部队的战士们身体健康,平安归来!这是一句简单而又...

    2026/03/29
  • 疫情后限摩(疫情还限不限号)

    疫情后限摩(疫情还限不限号)

    摩洛哥当局已禁止所有来自中国的人进入该国〖壹〗、摩洛哥当局已禁止所有来自中国的人进入该国,这一决定是基于中国与Covid-19相关的健康状况变化,旨在防止摩洛哥出现新一轮疫情及其后果。决策背景与目的摩洛哥外交部在声明中明确指出,禁止措施的直接原因是“中国与Covid-19有关的健康状况的演变”。〖贰〗、船员影响:空港入境需严格检测;海港换班可能豁免或简化流...

    2026/03/29
  • 西安机场疫情出行(西安机场疫情最新登机政策)

    西安机场疫情出行(西安机场疫情最新登机政策)

    西安航班是否正常〖壹〗、西安咸阳世界机场的航班是否正常,取决于多种因素,包括天气条件、航空公司运营情况、机场设施维护以及疫情防控政策等。以下是对西安咸阳世界机场航班情况的具体分析:天气因素:恶劣的天气条件(如大雾、暴雨、雪等)可能导致航班延误或取消。因此,在计划出行前,请关注西安及目的地的天气预报。〖贰〗、国航通报CA8524航班飞行中出现短时颠簸,航班正...

  • 【以色列怎么控制疫情,以色列 防疫】

    【以色列怎么控制疫情,以色列 防疫】

    ...Science杂志对以色列疫情发出最严峻警告:这次不一样!〖壹〗、以色列曾因极高的新冠疫苗接种率(主要使用辉瑞mRNA疫苗)成为全球抗疫标杆,但如今却面临新增感染比例几乎全球比较高的严峻局面。Science杂志对此发出警告,指出Delta突变株的传播导致疫苗建立的群体免疫希望破灭,以色列的疫情反弹揭示了当前防控的复杂挑战。疫苗能有效抑制新冠病毒传播么...

  • 抗新型冠状疫情(抗击新型冠状病毒感染肺炎疫情)

    抗新型冠状疫情(抗击新型冠状病毒感染肺炎疫情)

    抗击疫情的励志短句摘抄(齐心协力抗疫情)齐心协力,共创美好:齐心协力抗疫情,愿一切都向好的方向转变。希望国家、全球都早日战胜疫情,大家都平安健康无事。这些语录体现了抗击疫情过程中的团结、坚韧、希望和感恩,是激励我们共同战胜疫情的精神力量。决心与信念疫情就是命令,防控就是责任。众志成城,齐心协力防控疫情。坚定信心、同舟共济、科学防治、精准施策。科学防...

  • 防控疫情发言(防控疫情发言稿范文)

    防控疫情发言(防控疫情发言稿范文)

    在全市疫情防控紧急调度会上的讲话在全市疫情防控紧急调度会上的讲话同志们:今天,把大家召集起来召开这次全市疫情防控紧急调度会,当前疫情防控形势严峻复杂,容不得我们有丝毫懈怠和麻痹大意。近来X市疫情防控形势持续向好,全省疫情已进入下降通道并基本得到有效控制,但疫情防控成果来之不易,当前形势依然复杂,春节假期将至,人口流动增加,务必克服麻痹思想和厌战情绪,持续在...

    2026/03/29
  • 德兴市疫情/德兴市疫情报告

    德兴市疫情/德兴市疫情报告

    2022年国考江西考点城市这两年因为疫情的影响,很多考试规则都发生了变化,考试地点也是,按照往年的国考地点,江西的考点一般是江西的省会城市南昌市,但是2022年因为疫情的影响,考试的地点也增多了,新增了上饶信州区考区及上饶德兴市考区。022年国考考场地点设置在全国31个省的省会城市、自治区首府、直辖市及个别大城市,具体考点需以报名确认时公布的为准。以下为详...

    2026/03/29
  • 疫情期间安全分享(疫情期间安全教育讲稿)

    疫情期间安全分享(疫情期间安全教育讲稿)

    分享3年疫情带给我的3点启示三年疫情带来了诸多挑战与变化,也让我从中获得了三点重要启示:保持身体健康体质差异直接影响恢复速度:疫情放开后,身边人普遍感染新冠病毒,但恢复期长短差异显著。经常运动、抵抗力强的人恢复期通常较短,症状较轻;而体质较差、缺乏锻炼的人恢复期可能延长至半个月,且症状更明显。综上所述,疫情三年给我们带来了深刻的启示和反思。我们应该时刻...

  • 【疫情过后早教,疫情期间早教活动计划】

    【疫情过后早教,疫情期间早教活动计划】

    幼师就业前景怎么样?〖壹〗、有潜力的就业前景:随着政策的放开和生活水平的提高,幼儿教育领域的需求不断增长,幼师专业的就业前景被认为是有潜力的。另一方面,幼师工作也存在一些挑战和不足之处:工作压力大:幼师需要面对孩子们的各种需求和问题,同时还需要与家长、同事和上级进行沟通,工作压力较大。〖贰〗、三年后幼师不会普遍找不到工作,学前教育专业仍有未来,但行业会面临...

    2026/03/29
  • 意大利疫情震惊欧洲/意大利疫情2020

    意大利疫情震惊欧洲/意大利疫情2020

    意大利疫情会否大意失欧洲?〖壹〗、意大利疫情若持续失控,确实可能对欧洲整体防疫形势造成重大冲击,但近来已有放缓趋势,是否“大意失欧洲”需结合后续防控措施和世界合作综合判断。〖贰〗、意大利疫情爆发原因有:只关注中国因素,错失防疫黄金时间1月底中国疫情已经相当严重时,意大利一开始只有3人确诊,其中2人还是中国游客。意大利在第一时间实施中国旅游禁令。当时意大利...

返回顶部