新增本土7例!北京疫情防控仍处关键阶段
〖壹〗 、月15日0时至15时 ,北京新增本土新冠肺炎病毒感染者7例,当前疫情防控仍处于关键阶段。以下是详细情况:新增感染者情况 6月15日0时至15时,北京新增本土新冠肺炎病毒感染者7例(感染者2290至2296) ,分布在朝阳区3例,西城区、海淀区、丰台区 、昌平区各1例 。

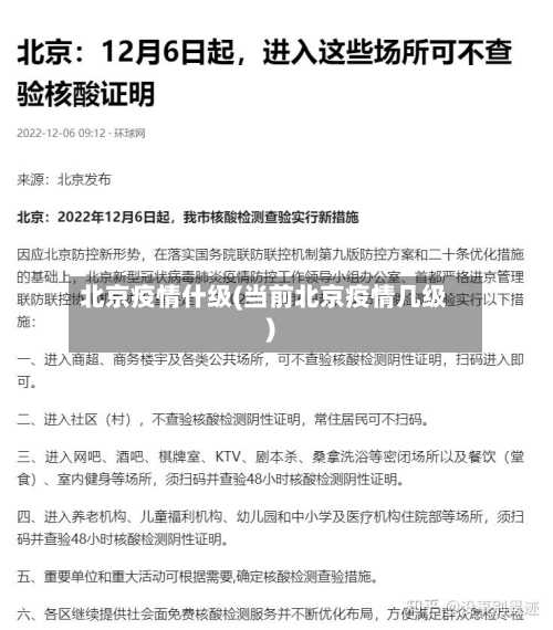
〖贰〗、月5日16时至6日16时,北京市新增本土新冠肺炎病毒感染者7例 ,其中确诊病例5例、无症状感染者2例;顺义区4例 、朝阳区3例。截至近来,小金阁阁服装店相关聚集性疫情已造成16人感染。新增本土感染者情况 感染者999:均为感染者88的同事,工作地点同感染者88 。

〖叁〗、北京针对大兴天宫院街道融汇社区局部聚集性疫情,以“紧而不乱、神速应对 ”为原则 ,迅速启动防控机制,通过全域管控、高效流调 、大规模核酸筛查等措施遏制疫情扩散,同时呼吁市民配合防控工作。

〖肆〗、月28日0—24时 ,全国31个省(自治区、直辖市)和新疆生产建设兵团报告新增确诊病例12例,其中本土病例7例(均在北京),境外输入病例5例(四川3例 ,辽宁1例,上海1例)。以下是详细数据及分析:新增确诊病例分布本土病例:7例,均在北京 。
〖伍〗 、北京疫情防控仍不能放松 ,需坚持“动态清零”不动摇,严防境外京外输入和本土传播风险。具体分析如下:当前疫情形势依然严峻复杂北京本轮疫情呈现多源输入、多链并行、多毒株并存的特点,病毒以奥密克戎变异株BF.7分支为主 ,其传播力更强 、速度更快。
关注北京疫情:快件禁发系谣言,丰台又两地升级中风险
北京1月24日16时至25日16时新增本土12例确诊病例和3例无症状感染者,丰台区两处升级为中风险地区,北京邮政辟谣“因疫情快件禁发”,并说明了健康宝弹窗问题的解决办法。
疫情原因 。如果我没收到通知 ,北京快递发不了是因为疫情原因涉及部分高风险地区暂时不能接收快递。由于疫情管控原因,部分快件的时效可能会受到一定影响。在寄件时也会告知客户,邮寄件到达北京后投递过程中的时间可能会有所延长 。为什么北京快递不通疫情的影响。
截止2020年2月21日北京快递能发货。春节期间本市包括邮政在内的物流肯定不会断 ,请市民放心 。交通部门将重点保障高速公路绿通及运输应急物资车辆快速通行,做好重点物资以及鲜活农产品、生活必需品等节日物资运输。
北京今天的疫情为什么突然增加了?
北京今天疫情突然增加可能与以下因素有关:社会面存在零星隐匿传染源:在北京市新型冠状病毒肺炎疫情防控工作第318场新闻发布会上,市疾控中心副主任庞星火指出 ,当前北京市疫情防控处于紧要关头,虽大部分感染者与朝阳区相关疫情存在流行病学关联,但社会面还存在零星隐匿传染源。
隐匿性强:病毒存在“先传播、后出阳 ”的特点 ,潜伏期和代间距短,免疫逃逸能力强 。一旦发现疫情,往往已隐匿传播一段时间 ,导致快速扑灭难度增大。海淀区车公庄西路21号院关联聚集性疫情虽仅报告5例,但反映出病毒在初期难以被及时察觉。
月26日北京市召开第192场疫情防控新闻发布会,通报新增5人核酸检测阳性,均为确诊病例密切接触者;顺义区因新增2例确诊病例进入战时状态 ,并披露一确诊病例发热就诊后拒绝留观 、次日复检阳性详情 。
北京新增聚集性疫情,12区继续三轮核酸,4区仍居家办公
北京新增一起岳各庄市场相关聚集性疫情,12区(5月16日至18日)继续进行三轮区域核酸筛查,朝阳、海淀、丰台 、房山、通州部分区域调整为高风险地区 ,部分区域仍维持居家办公要求。
北京出现了聚集性疫情的病例。在进行例行核酸检测的时候,北京的一个片区出现了聚集性疫情的病例,相关病例存在短时间内的人员聚集行为。虽然北京再进一步鼓励大家居家办公 ,同时也鼓励大家降低社会活动,但依然有部分人没有严格执行相关规定 。
北京的4个区域依然需要居家办公。虽然北京的很多区域已经基本实现了社会面清零,但北京的至少4个区域依然需要居家办公 ,相关片区也出现了零星的确诊病例。为了进一步保护所有人的健康安全,封控区内的居民需要每天进行核酸检测,出现阳性患者的社区的居民需要进行核酸检测和抗原检测 。
2022年5月1日起北京新增1个高风险区6个中风险区
房山区窦店镇于庄村、窦店镇燕都世界名园社区。
022年5月1日北京市风险等级调整情况如下:新增高风险地区:朝阳区双井街道广和南里二条(由中风险地区升级)。新增中风险地区:朝阳区豆各庄乡朝丰家园社区、十八里店乡吕家营村;房山区窦店镇芦村;通州区于家务回族乡西里社区 、新华街道盛业家园社区、中仓街道新华园社区(均由低风险地区升级) 。
各个风险区的基本情况如下:朝阳区垡头街道垡头西里社区近14天累计报告5例本土确诊病例。朝阳区三间房乡艺水芳园社区近14天累计报告3例本土确诊病例。朝阳区南磨房乡南新园社区近14天累计报告3例本土确诊病例 。朝阳区十八里店乡周家庄中路19院近14天累计报告4例本土确诊病例。
022年5月22日起 ,北京市朝阳区2地、通州区1地风险等级下调,其中朝阳区建外街道南郎社区降为低风险地区,朝阳区劲松街道农光东里社区 、通州区新华街道如意社区降为中风险地区。 具体调整情况如下:朝阳区劲松街道农光东里社区:近14天累计报告5例本土确诊病例,即日起由高风险地区降为中风险地区 。

北京新增49例!2地升中风险,4区再测3天核酸
〖壹〗、北京新增49例本土新冠肺炎病毒感染者 ,2地升级为中风险地区,西城、海淀 、丰台、房山4区将连续开展三轮区域核酸筛查。具体信息如下:新增本土感染者情况新增数量与时间范围:5月17日15时至18日15时,北京新增本土新冠肺炎病毒感染者49例(感染者1308至1356)。
〖贰〗、全国疫情最新形势显示 ,北京 、河北、辽宁、黑龙江 、新疆、浙江六地需重点关注,截至1月6日下午17时,全国有1个高风险地区和49个中风险地区 ,各地已采取相应防控措施。
〖叁〗、新增本土感染者情况:5月18日0时至15时,北京新增本土感染者29例,自5月17日发布会后新增49例 ,其中丰台区27例 。感染者中,有4例通过社会面核酸筛查发现,包括丰台区新华世界中心乐乎城市青年社区1例、岳各庄市场到访人员和工作人员2例。









