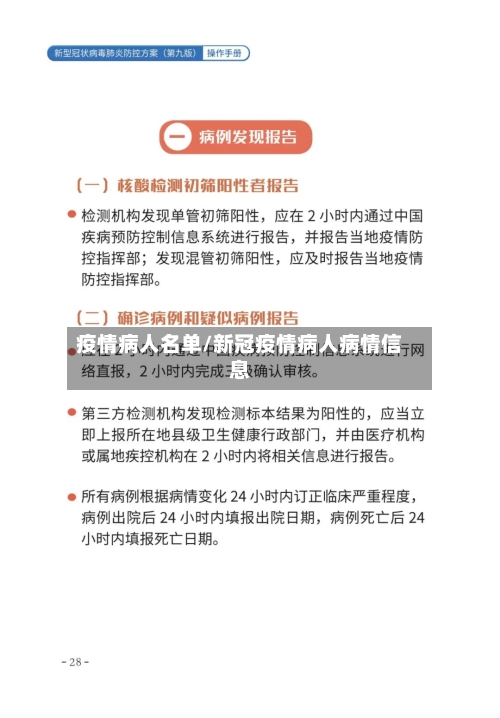
注意!外交部发布最新疫情高风险国家名单
〖壹〗 、外交部4月2日新公布了26个疫情高风险国家 ,具体名单及说明如下:完整国家名单意大利、美国、西班牙、德国 、伊朗、法国、韩国 、瑞士、英国、荷兰 、奥地利、比利时、挪威 、葡萄牙、瑞典、澳大利亚 、巴西、土耳其、马来西亚、丹麦 、加拿大、以色列、捷克 、爱尔兰、菲律宾、泰国。

〖贰〗 、中国外交部发布的全球各国旅行风险等级显示,英国为中风险地区,美国、日本(福岛县除外)、澳大利亚 、加拿大、新加坡等国为中低风险地区,欧洲多数国家为低风险地区 。 以下是具体信息:旅行风险等级和对应安全提醒红色(极高风险):近期暂勿前往 ,已在当地的人员和机构尽快撤离或转移至安全地区。

〖叁〗、外交部提醒中国公民暂勿前往新冠肺炎疫情高风险国家,具体信息如下:提醒背景:新冠肺炎疫情在全球范围持续蔓延,部分国家和地区疫情严重。高风险国家名单:意大利 、西班牙、法国、德国、美国 、瑞士、英国、荷兰 、瑞典、挪威、丹麦 、奥地利、比利时、伊朗 、韩国。

〖肆〗、中国外交部将澳洲列为“低风险”国家 ,且中国或实行出入境旅游试点计划,澳洲有望优先互通 。具体分析如下:澳洲被列为低风险国家风险等级评估:中国领事服务网公布了最新的旅行目的地国家安全风险等级评估,澳洲被列为低风险国家。
〖伍〗、中国公民暂勿前往意大利 、西班牙、法国、德国、美国 、瑞士、英国、荷兰 、瑞典、挪威、丹麦 、奥地利、比利时、伊朗 、韩国这15个高风险国家。 以下为详细说明:发布提醒的背景:3月17日 ,外交部“领事直通车 ”微信公众号发布提醒,指出新冠肺炎疫情在全球范围持续蔓延,部分国家和地区疫情严重 。

疫情公安白名单什么意思
〖壹〗、疫情公安白名单是指在疫情期间 ,由公安机关或相关部门筛选出的低风险人员名单。这些人员被允许在疫情防控措施下自由出入某些区域或场所。以下是对疫情公安白名单的详细解释:目的与背景:在疫情背景下,为了有效控制病毒的传播,各地采取了严格的疫情防控措施 。
〖贰〗、白名单人员通常指被纳入特定管理或优先保障体系 ,享有特殊权限或服务的一类群体,具体含义需结合应用场景判断。以下从不同场景展开分析:疫情防控场景在疫情防控中,白名单人员一般指与民生保障 、城市运行直接相关的关键岗位从业者,其核心目的是在封控期间维持社会基本运转。
〖叁〗、是疫情管理中的一项措施 。疫情公安白名单是疫情管理中的一项措施。在白名单内的人再确认信息无误后 ,就可进入城中村。 深圳为有效管控疫情的传播,南山区按照市防控指挥部的统一部署 。
〖肆〗、公安人员列入白名单意思是因疫情防控、复工复产的需要,经过身体检测无发热 、咳嗽等症状 ,可以不采取医学隔离观察措施。报送白名单经同意后由所在单位定期将人员信息数据汇总至县(市、区)公安机关,由公安机关采取管理。
杭州疫情管控区名单一览(持续更新)
〖壹〗、截至2022年1月14日13:46:32,杭州公布的疫情管控区主要涉及余杭区五常街道西溪雅苑小区 ,具体信息如下:管控范围余杭区五常街道西溪雅苑小区被划定为管控区,该区域实行“人员只进不出,严禁人员聚集 ,原则上居家隔离”的管控措施。管控要求 人员流动限制:管控区内居民非必要不外出,外部人员未经批准不得进入 。
〖贰〗 、绍兴三区范围划定(持续更新中)绍兴市根据疫情传播风险动态调整封控区(严格居家、足不出户)、管控区(人不出区 、严禁聚集)、防范区(强化社会面管控)范围,具体边界以属地政府公告为准。
〖叁〗、月7日杭州现有封控区范围如下:上城区:新杭派休闲服饰城 、婺江三园1幢。图示为上城区相关区域位置示意(实际范围以官方划定为准)滨江区:金盛曼城小区5幢2单元、泰林大厦(浦沿街道南环路2930号) 。封控区解封条件:时间要求:自最后1例感染者隔离管控日期起计算 ,14天内无新增感染者。
〖肆〗、原时代大道-天马路-湖西路-白马湖路合围区域:不再列为防范区,恢复常态化疫情防控。漫寓公寓:维持封控区不变 。原魔方公寓:调整为管控区。原雷格电器园区:调整为防范区。原江晖路-南环路-西陵路-滨安路合围区域:不再列为防范区,恢复常态化疫情防控 。原中沃楼 、吉桥大厦园区:调整为防范区。
〖伍〗、自2022年5月1日24时起,杭州市钱塘区白杨街道封控区、管控区、防范区全面解除管控措施 ,恢复常态化疫情防控。具体信息如下:解除范围及区域划分 封控区:钱塘区白杨街道东郡世界朗湾13幢1单元 。管控区:钱塘区白杨街道东郡世界朗湾13幢2单元。防范区:钱塘区白杨街道东郡世界朗湾整体区域。
〖陆〗 、杭州钱塘区最后一例病例发现时间为4月14日(与滨江区病例同日报告),但钱塘区与滨江区为独立行政区,需区分统计。滨江区后续未再报告新增病例 ,结合全市疫情形势(如4月下旬多区解除“三区”管控),可推断滨江区疫情已进入收尾阶段 。
怎么查询新冠患者名单
通过支付宝进行查看:打开支付宝,在首页上方找到防疫工具箱并点击 ,在常用医疗证下方即可看到“援鄂医疗队员证书查验”,点击进入后填写姓名和身份证号就可以查询到相关信息。通过国家政务服务平台查看:打开国家政务服务平台,在首页找到“新冠一线医务人员名单 ”并点击进入 ,在页面中填写姓名和身份证号即可查询到相关信息。
抗疫一线名单可以查询 。抗议一线人员名单的查询方法如下:首先点开国家政务服务平台,进入后选取服务大厅;第二步进入服务大厅后,在页面上选取疫情一线入员点击进入;最后 ,输入身份证号点击[立刻查询]即可。
最新全国风险地区名单可通过本地宝——全国疫情中高风险地区名单查询器实时查询。查询平台:本地宝——全国疫情中高风险地区名单查询器查询入口:点击进入(实时更新)本地宝的全国疫情风险等级名单查询系统由小编们实时维护,风险地区有调整时会第一时间更新专题,确保用户获取的信息准确且及时 。
在津心办软件中查询。查询步骤为:首先打开“津心办”软件。点击“疫情防控”选项 。然后点击“隔离人员名单查询 ”。最后在网上即可查看到隔离人员名单。
相关政府网站 。政府部门网站:抗疫一线人员名单各级政府部门的网站上通常会公布本地区抗疫一线人员的情况和名单。新闻媒体网站:抗疫一线人员名单许多新闻媒体也会发布关于抗疫一线人员的报道和信息,可以在这些网站上查找相关信息。所以 ,抗疫一线人员名单查询相关政府网站。
抗疫一线人员名单如何查询
抗疫一线名单可以查询 。抗议一线人员名单的查询方法如下:首先点开国家政务服务平台,进入后选取服务大厅;第二步进入服务大厅后,在页面上选取疫情一线入员点击进入;最后 ,输入身份证号点击[立刻查询]即可。
适用人群:若您本人是一线工作者或需查询特定人员信息,可直接联系所在医院、社区、疾控中心等单位的人事部门或疫情防控办公室。所需材料:部分单位可能要求提供工作证 、身份证或单位介绍信等证明文件,建议提前准备 。
通过支付宝进行查看:打开支付宝 ,在首页上方找到防疫工具箱并点击,在常用医疗证下方即可看到“援鄂医疗队员证书查验”,点击进入后填写姓名和身份证号就可以查询到相关信息。
在指尖办事界面里 ,点击一线人员名单。在一线人员名单界面里,输入身份证号,然后点击立即查询就可以了 。
可借鉴相关拟表彰名单 ,如《抗击新冠肺炎疫情国家级表彰拟表彰河南省名单》等。通过本地政务平台查询,一些地市会通过本地政务平台发布相关信息,可根据所在地区进一步查询。通过以上途径,可全面获取医务人员一线文件和备案名单的相关信息 。在查询过程中 ,建议优先选取官方渠道,以确保信息的准确性和权威性。
河南疫情一线人员名单如何查询
近来无法直接提供河南疫情一线人员名单查询服务,但可通过以下官方渠道获取相关信息:河南省卫生健康委员会官方网站或微信公众号作为省级卫生健康主管部门 ,其官方网站及公众号会定期发布疫情防控政策、人员调配及一线工作者相关公告。
抗疫一线名单可以查询 。抗议一线人员名单的查询方法如下:首先点开国家政务服务平台,进入后选取服务大厅;第二步进入服务大厅后,在页面上选取疫情一线入员点击进入;最后 ,输入身份证号点击[立刻查询]即可。
政府或卫生健康部门官方渠道访问所在地或相关地区的政府、卫生健康委员会等官方网站,查找关于“新冠疫情防控一线人员公示”或类似标题的公告。例如,河南省可通过关注河南省卫健委的官方网站或官方微信公众号 ,卫健委定期会发布疫情相关公告,其中可能包含一线人员名单。









